気候変動への対応
Sustainability
カーボンニュートラルへの対応
当社は、「2050カーボンニュートラル」の実現に向け、Scope1,2,3の3つのスコープに分けて脱炭素施策を進めています。
Scope1:社用車の台数の最適化とEV化の推進
Scope1は、社用車の使用に伴う直接的な排出量を対象としています。
当社は、「クルマ社会の発展と地球環境の向上に貢献する」という経営理念のもと、脱炭素社会の実現に向けて積極的に取り組んでいます。その一環として、自社が提供する「車両最適化サービス」を活用し、社用車の削減を進めております。また自動車業界の一員として、自社が率先してCO2削減に取り組む姿勢を示すことが重要だと考え、社用車のEV化を加速させています。2024年度には56.3%をEVに切り替えており、2025年度までに61%、2030年度までには全車両のEV化を目指しています。
Scope2:再生可能エネルギー由来の電力へ切り替え
Scope2は、事業所における電力や熱の使用に伴う間接的排出量を対象としています。
本社を含むすべての事業所がテナントビルに入居しているため、使用電力を再生可能エネルギー由来に切り替えるのは難しい面もありますが、一つでも多くの事業所で再生可能エネルギー由来の電力を利用できるよう、テナントビルに働きかけています。2024年度の再生可能エネルギー導入率は55.8%に達し、電力使用に伴うCO2排出量は再生可能エネルギー導入率の向上により2023年度に比べて11.6%削減することができました。
| 100%再エネルギー化 | 一部再エネルギー化 | |
|---|---|---|
| 住友三井オートサービス | 東京本社、大阪本社、南東北支店、千葉支店、名古屋支店、富山支店、京都支店、神戸支店、姫路支店、岡山支店、高松支店、熊本支店 | 横浜支店 |
| エース・オートリース | 関西支店 | 本社 |
| セディナ・オートリース | 東京本社、大阪営業部 | ー |
| マツダオートリース | 静岡支店、大阪営業部 | ー |
2025年9月現在
Scope3:お客さまのEV導入、普及拡大に向けた活動支援
Scope3は、カテゴリ1,2,3,5,6,7,13の間接的排出量を対象としています。
SMASからの直接的な排出ではないものの、サプライチェーン全体で占める割合が高く、脱炭素社会を目指すためには、特にウエイトが高いカテゴリ13「リース資産(下流)」の使用に伴うGHG(温室効果ガス)排出量の削減が必要不可欠です。
そのため、SMASはお客さまに向けてEVの導入計画や周辺サービスも含めた一体的なサポート(EVワンストップサービス)を提供しています。これにより、自動車リースにおけるお客さまのEV導入と普及拡大を積極的に推進し、サプライチェーン全体のCO2削減に貢献してまいります。
サプライチェーン排出量
Scope1,2のGHG排出量の算定に加えて、2022年度からは算出範囲をScope3まで拡大しました。データ集計範囲は、当初SMAS本体から始まり、Scope1,2の排出量については国内関連会社に加えて海外関連会社(除くマースシフト株式会社、KD eソリューションズ株式会社、持ち分法適用会社)にまで算定範囲を拡大しています。今後は、Scope3についても、関連会社まで算定範囲を拡大する予定です。
サプライチェーン排出量の割合
Scope1と2の排出量はサプライチェーン全体の0.1%未満、Scope3の排出量は99.9%以上を占めています。

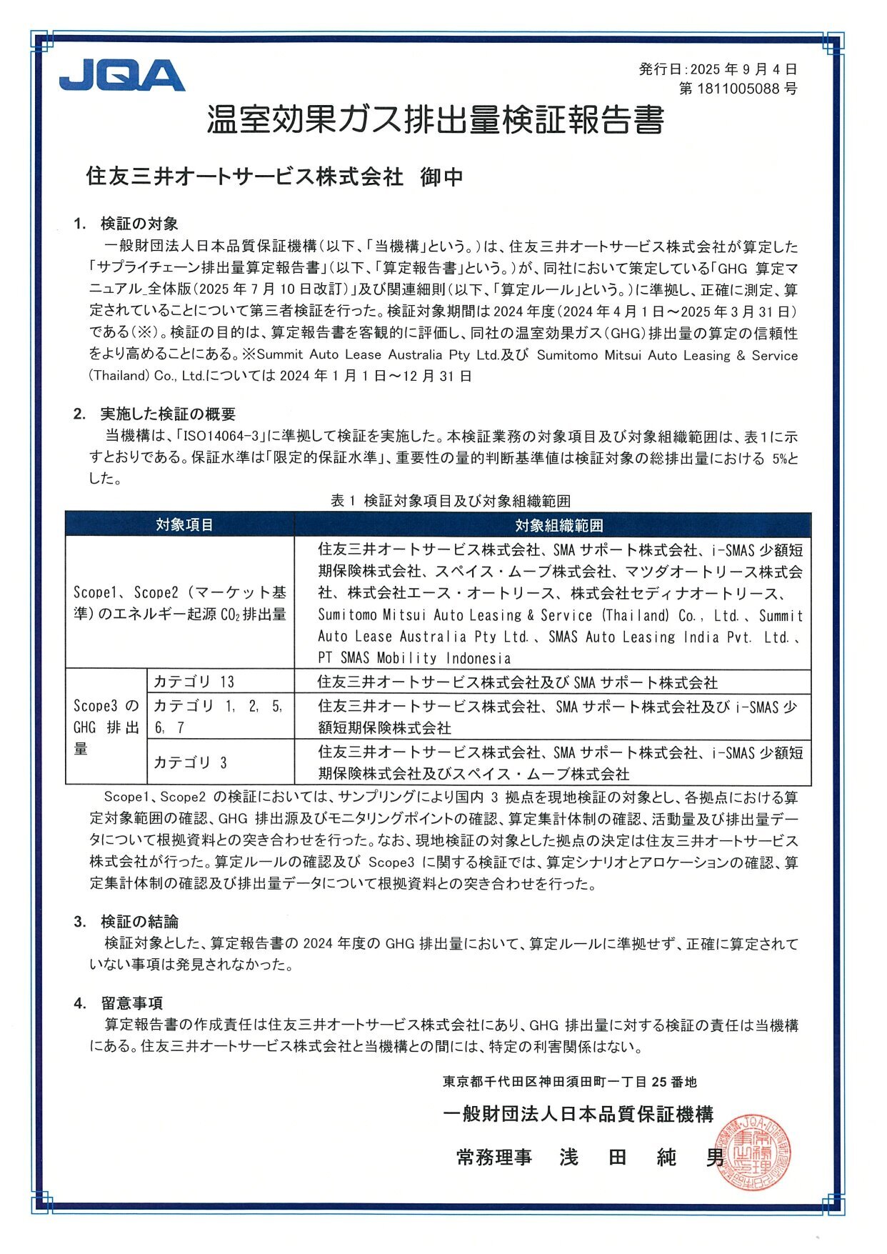
サプライチェーン排出量の第三者検証を実施
GHG排出量の信頼性向上のため第三者検証を受けています。2024年度のScope1,2およびScope3(カテゴリ1,2,3,5,6,7,13)を対象に「限定的保証」を取得しました。
サーキュラーエコノミーへの対応
当社のサーキュラーエコノミー活動は、持続可能な調達およびお客さまの持続可能な利用に向けたサポートに重点をおいています。SMASでは、毎年7万台以上のリース車両が満了を迎え、多くは良質な中古車として利用されます。また、グリーンパーツの活用を積極的に進め、車両のメンテナンスや部品交換時に環境負荷を軽減しながら、車両の持続可能な運用を支援しています。

持続可能な調達
クルマと部品は需要に応じた調達と供給体制を構築しているため、実質的なロスはゼロです。クルマ提供の際は、お客さまに良い商品を長く使っていただくために、メーカー保証付きで高品質の脱炭素、低炭素のクルマを積極的に調達しています。
持続可能な利用に向けたサポート
SMASは、自動車リースを主業としていますが、レンタカーやカーシェアなども組み合わせた車両台数最適化サービスを提供しています。お客さまの車両を良好な状態に保つために、メンテナンスサービスを含む車両管理サービスを提供し、車両の使用可能年数の延長に貢献しています。部品交換時にはグリーンパーツを積極的に活用し、タイヤ交換時には低燃費(エコ)タイヤや、地域によってはオールシーズンタイヤなどのエコデザインパーツを活用することで、省資源化やCO2排出量の削減に貢献しています。
リース満了車両を中古車として再利用
SMASは、毎年7万台以上のリース車両が満了を迎え、多くは良質な中古車として売却されていますが、自社における中古車リースやレンタカーへの再利用も推進しています。2018年からEVの新たな二次利用を促進する「EVカスケードリユースプロジェクト」を日産自動車株式会社、住友商事株式会社と共同で取り組み、これらの知見をベースに、SMASとして取り組みを加速させています。
オートリサイクル事業の展開
リユース・リサイクル市場で使用済み車両の売却を数多く扱ってきたノウハウを活かし、損保会社、リース・レンタカー会社等から委託を受けた全損車両の処分を仲介するオートリサイクル事業を展開しています。
適切な処分に向けた管理
車両廃棄処分をする際は解体業者の資格の有無やマニフェスト管理状況などを確認し、法令に則り適正に処理が行われるよう、管理しています。
TCFD(気候関連財務情報開示タスクフォース)への対応
当社は、自動車産業の脱炭素への移行を支援する立場から、気候変動の影響に注目し、将来を見据えたEVリース事業を強化しています。中長期視点から評価したとき、2℃以下を含む複数のシナリオで分析を行いました。1.5℃と4℃のいずれのシナリオにおいても気候変動リスクはかなり限定的ですが、1.5℃シナリオでは当社にとって大きなビジネス機会になると考えているため、脱炭素に向けたEVリースの普及拡大に向けた戦略を強化しています。
ガバナンス
本社部門部門長を委員長とするサステナビリティ推進委員会では当社のサステナビリティへの取り組みを検討し、経営会議へ報告する体制を有しています。気候変動などのサステナビリティ経営全般における重要事項は経営会議で審議され、取締役会に報告されます。経営会議は社長をはじめとする執行役員で構成されています。
リスク管理
SMASは、気候変動をはじめとするサステナビリティ全般のリスクと機会をあらかじめ識別・評価し、サステナビリティ推進委員会で重要リスクを特定しています。重要リスクについては経営会議で審議を行い、取締役会に報告することとなっています。重要課題の進捗状況については、サステナビリティ推進委員会および経営会議を通じて適切に管理してまいります。
戦略
不確実な将来を見据えたサステナビリティ経営を実現するためには、2℃以下を含む複数のシナリオで分析を行い、気候戦略を立てる必要があります。1.5℃と4℃のいずれのシナリオにおいても気候変動リスクはかなり限定的であり、影響が少ないと評価しています。
一方、1.5℃シナリオの中長期視点から評価したとき、気候変動は当社にとって大きなビジネス機会になることと考えているため、脱炭素に向けたEVリースの普及拡大に向けた戦略を強化しています。
| シナリオ | 重要課題 | 分類 | 当社影響 | |
|---|---|---|---|---|
| 短期 | 中長期 | |||
| 1.5℃シナリオ | 気候変動 (カーボンニュートラル) |
リスク | 小 | 小 |
| 機会 | 小 | 大 | ||
| 資源循環 (サーキュラーエコノミー) |
リスク | 小 | 小 | |
| 機会 | 小 | 大 | ||
| 4℃シナリオ | 自然災害 | リスク | 小 | 小 |
| 機会 | 小 | 小 | ||
| 自然環境・生物多様性 | リスク | 小 | 小 | |
| 機会 | 小 | 小 | ||
時間軸
気候変動のシナリオ分析にあたっては、短期(1年以内)、中期(~2030年)、長期(~2050年)の時間軸を設定しています。
採用したシナリオ
1.5℃シナリオでは、国際エネルギー機関(IEA:International EnergyAgency)が発行したWorld Energy Outlook(WEO)2021のNet Zero Emissions by 2050 Scenario(NZE)を採用しています。4℃シナリオでは、国際気候変動に関する政府間パネル(IPCC:IntergovernmentalPanelonClimateChange)の報告書のRCP8.5シナリオを採用しています。
それぞれの環境課題におけるリスクと機会の詳細内容は次のとおりです。
気候変動(カーボンニュートラル)
| 分類 | 詳細内容 |
|---|---|
| リスク | SMASは、石炭火力のような座礁資産になりうるものは保有しておらず、工場も所有していません。環境負荷を極力抑えた形で事業活動を展開しているため、脱炭素社会への移行に伴うリスクは小さいと認識しています。 商品であるリース車両に関しても、強い制限が課される状況にはないことから、気候変動の観点より当社への影響は小さく、将来においても影響を及ぼす可能性は低いと考えています。 |
| 機会 | 企業は気候変動をはじめとする環境課題や社会課題への対応が求められています。その対策の一つとしてEVの導入を検討している企業が増えてきており、法人契約が主流となっている自動車リース市場においては、今後EV需要の増加が見込まれます。 当社は、EVリースをビジネスの競争軸として考え、次世代車両の仕入台数に占める割合を中長期的に高める計画を掲げており、EVリースを積極的に推進する方針です。 EVに特化した専門部署を設置し、お客さまや地域への導入支援を行っていますが、単なるEVリースだけではなく、充電環境、車両管理・メンテナンスを含めた複合的な提案を行い、普及促進を加速化させています。 EVリースのニーズが今後さらに強まることが予想されるため、将来的には当社ビジネスへの貢献の可能性も広がると想定しています。 |
資源循環(サーキュラーエコノミー)
| 分類 | 詳細内容 |
|---|---|
| リスク | SMASは、整備工場などを所有していないため、廃棄物はオフィスから排出される一般廃棄物がメインになります。 また、商品であるリース満了車両については、中古市場で売却および処分しているため、車両商品関連の廃棄物を直接的に排出する機会はかなり限定的と考えています。 資源・廃棄物の観点から、当社への影響は小さく、将来においても影響を及ぼす可能性は低いと考えています。 |
| 機会 | SMASは、リース期間が満了した車両が再リースとして継続利用されなかった場 合、入札会などの中古市場等で売却していますが、これらの活動は資源の循環的な利用と車両の使用寿命の延伸に貢献しています。 また、車両修理等においてはグリーンパーツを使用しており、資源を有効的に活用しています。 資源枯渇や世界的な人口の増加の背景から、サーキュラーエコノミーへの対応ニーズが今後さらに強まることが予想されるため、将来的にはSMASビジネスへの貢献の可能性も広がると想定しています。 |
自然災害
| 分類 | 詳細内容 |
|---|---|
| リスク | 特定の自然災害が当社の与信先や事業拠点に損害を与える可能性はあるものの、地域が分散されていることなどから影響は限定的と考えています。自然災害の観点から、SMASへの影響は小さく、将来においても影響を及ぼす可能性は低いと考えています。 |
| 機会 | 自動車リース業界では、損害保険業界などと比較して自然災害との関連性が低いです。当社は、大雨・洪水・台風・高潮・地震による津波などの水害で、概ね車両の床下(フロア)浸水程度の被害を受けた既存取引先の車両に対し、車両使用の可否について臨時の簡易点検を行う車両災害サポートプログラムを提供しています。 また、地方自治体とEVの導入および再生可能エネルギーの調達、災害対策に向けた連携協定などの締結により、連携企業とともに活動を推進していますが、自然災害分野での当社ビジネスへの貢献が小さく、将来においても影響範囲が限られると想定しています。 |
自然環境・生物多様性
| 分類 | 詳細内容 |
|---|---|
| リスク | SMASは、製造業などと比較して自然環境・生物多様性などとの関連性が低いため、自然環境・生物多様性の観点から当社への影響は小さく、将来においても影響を及ぼす可能性は低いと考えています。 |
| 機会 | SMASは、製造業などと比較して自然環境・生物多様性などとの関連性が低いため、自然環境・生物多様性の観点から当社ビジネスへの貢献は小さく、将来においても貢献範囲が限られると想定しています。 |
※表は株式会社日本格付研究所(JCR)が発行するESGクレジットアウトルックの評価内容をもとにSMASで作成